院所動態
Detection dynamics

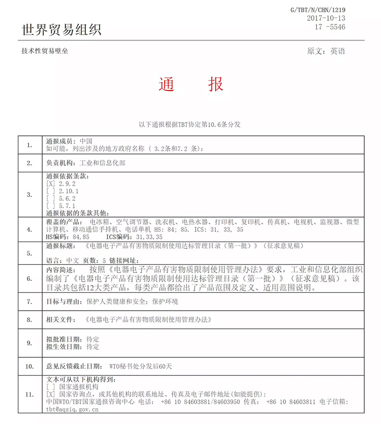
今年夏天在國內征求意見的中國RoHS第一批《達標管理目錄》與“應用例外情況”備受行業關注,2017年已經馬上過去了,不少電子、家電產品的生產企業都非常關心目前“達標管理目錄”的進展。 目前,中國RoHS第一批《達標管理目錄》與“應用例外情況”已經于2017年12月11日結束了在WTO上進行的TBT通報,已經進入了30天的評議期。 順利的話,預計中國RoHS第一批《達標管理目錄》會在2018年的春天發布。 正式發布以后會設置一定的過渡時間,給相關生產企業、制造商留出相應的時間調整。 下面的截圖為中國RoHS第一批《達標管理目錄》與“應用例外情況”的WTO/TBT通報 通報G/TBT/N/CHN/1219 《電器電子產品有害物質限制使用達標管理目錄(第一批)》(征求意見稿)

通報G/TBT/N/CHN/1220
《達標管理目錄限用物質應用例外清單》

中國RoHS第一批《達標管理目錄》的12類產品如下圖:






有培訓、測試需求的企業客戶可以跟我們聯系了~

?